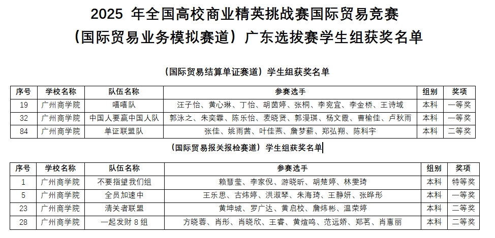
2025年全国高校商业精英挑战赛国际贸易竞赛(国际贸易业务模拟赛道)广东选拔赛近日圆满落幕。我校经济学院师生表现优异,7支参赛团队全部获奖,展现了扎实的专业素养和出色的实践能力。
本次比赛设有国际贸易结算单证和国际贸易报关报检两个分赛道。经济学院崔婷婷、张伟静老师指导的参赛团队由国际经济与贸易专业22级、23级学生组成。其中,由国际经济与贸易2202班赖慧莹、李家倪、游晓昕、胡楚婷、林雯琦组成的团队发挥出色,荣获国际贸易报关报检赛道广东省选拔赛第一名的佳绩。
此次竞赛充分体现了经济学院“以赛促学、以赛促教、以赛促创”的教学理念。参赛学生将课堂理论知识与实践相结合,在比赛中锻炼了学科素养、创新精神和应用能力,为学院学科竞赛发展积累了宝贵经验。
未来,学院将继续鼓励师生参与高水平学科竞赛,进一步推动应用型、复合型和创新型国际经贸人才的培养,为学校争得更多荣誉。
